Today, we're diving into the heart of electronic music by recreating one of the most iconic bass sounds ever. This tutorial is all about getting that perfect, punchy bass that'll make your tracks stand out. Let's break it down step by step.
To get you started, you click around our interactive cheat sheet below.
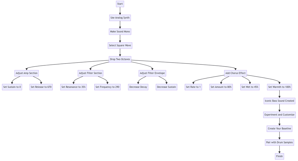
Iconic Bass Sound Synth Settings
The Setup
We're starting with Analog, a powerful synth that's perfect for this sound. Here's how to set it up:
- First things first, make the sound mono. This gives us that focused, powerful bass we're after.
- Select a square wave and drop it down two octaves. This is our foundation.

Shaping the Sound
Now, let's shape that wave:
- In the amp section, drop the sustain to zero and crank up the release to 670. This gives us that quick attack and long tail.
- Moving to the filter section, boost the resonance to 35% and set the frequency to 290. This is where the magic starts to happen.
- In the filter envelope, decrease both the decay and sustain. This tightens up our sound.

The Secret Sauce
Here's where it gets interesting. The most crucial ingredient? Chorus. Set it like this:
- Rate: 1
- Amount: 80%
- Wet: 45%
- Warmth: 100%
There you have it – that iconic electronic bass sound that's graced countless tracks.

Making It Your Own
Now that you've got the basics down, it's time to experiment. Use this as a starting point and tweak it to fit your style. Play around with the settings, add some effects, and see where it takes you.
Remember, great bass lines are the backbone of electronic music. Pair this sound with some killer drum samples, and you're well on your way to creating a track that'll get people moving.

Recap
- Use Ableton's Analog synth for a mono, square wave bass
- Set amp envelope for quick attack and long release
- Adjust filter settings for resonance and frequency
- Apply chorus effect for depth and warmth
- Experiment with settings to personalize the sound
Be sure to check our blog on our interactive app to give you a feel of how to get iconic electronic bass and deep house sounds via real-time experimentation.

Final Words
Now it's time to make this iconic electronic bass sound your own. Experiment with the settings, add your personal touch, and don't be afraid to push the boundaries. Remember, great music often comes from unexpected tweaks and creative risks. Consider pairing it with high-quality drum samples to create truly memorable tracks.
 
 
             
                
 
                         
                         
                         
                        
Comments